Postup realizace skartačního řízení: Porovnání verzí
Bez shrnutí editace |
Bez shrnutí editace |
||
| Řádek 327: | Řádek 327: | ||
'''Obr.''' ''Volba Příjem, Vyfiltrování a Převzetí na SPISOVNU'' | '''Obr.''' ''Volba Příjem, Vyfiltrování a Převzetí na SPISOVNU'' | ||
Výběr záznamů (CTRL+N), přes volbu SŘ zařazení do SN | |||
[[Image:SkartaniRizeniL7.png]]<br> | |||
'''Obr.''' ''Výběr záznamů (CTRL+N), přes volbu SŘ zařazení do SN'' | |||
<br> | <br> | ||
Verze z 30. 7. 2019, 09:03
Skartační řízení v iFIS/Spisová služba
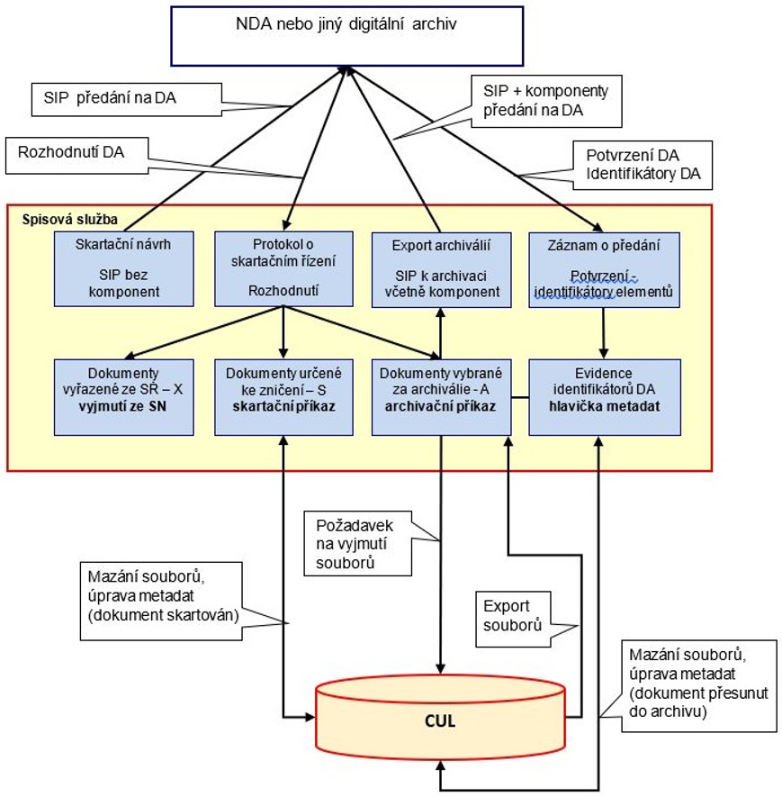
eSkartace (SIP balíčky - komunikace s DA za podpory ESSS)

Obr. Schéma eSkartace - komunikace s DA (SIP balíčky)
Skartační řízení – předpoklady pro SIPv3
Předpoklady pro možnost generování SIPv3 z iFIS/SPS:
- Správná verze klienta iFIS*
- nyní již na verzi klienta iFIS nezávislé
- JAVA knihovny
- nutná instalace poslední knihovny FileLoaderLibrary pro Forms
- Správná verze CUL
- požadovaná minimálně verze CUL je min. 2.3.3, ale ta může obsahovat chyby
- konverze se automaticky provádí pouze na nově vložených dokumentech, a to za předpokladu, že tato funkcionalita je v CUL zapnutá (pro dříve vložené dokumenty musíme spustit nástroj pro vytvoření konverzí)
- Nastavení, konfigurace
- konfigurace aplikačních služeb forms na WLS
- zapnutí systémového parametru pro komunikaci s příslušnou verzí CUL
Příprava skartačního řízení v iFIS*Spisová služba

Obr. SPS/PD/Vyřízeno - uložení na Spisovnu (příruční)

Obr. SPS/PD/Spisovna - uložení na Spisovnu (příruční)

Obr. SPS/PD/Vyřízeno - uložení na Spisovnu (centrální)

Obr. SPS/PD/Vyřízeno - uložení na Spisovnu (centrální)

Obr. SPS/PD/Vyřízeno - uložení na Spisovnu (centrální)

Obr. SPS/PD/Příruční spisovna - uložení na Spisovnu (centrální)
Parametrizace
Nastavení parametrizace:
- Ruční SŘ
- Elektronické SŘ
- SN
- SŘ
SPS/Parametrizace SU:
- SN
- SŘ

Obr. SPS/Zařazeno do SŘ - kontroly (Podací deník)

Obr. SPS/Zařazeno do SŘ - kontroly (Podací deník)

Obr. SPS/Zařazeno do SŘ - kontroly (Podací deník) – report k dozařazení do SN

Obr. SPS/Zařazeno do SŘ - tvorba SN (Podací deník)

Obr. SPS/Skartační návrh - tvorba SN (Podací deník) - vyřazení, kontroly

Obr. SPS/Skartační návrh – tvorba SN (Podací deník)
Skartační řízení v iFIS*Spisová služba - ruční

Obr. SPS/Skartační návrh - VTS (report/soubor pro Archív)

Obr. SPS/Skartační návrh - VTS (report/soubor pro Archív)

Obr. SPS/Protokoly SŘ - založení SŘ, rozhodnutí z Archívu, změna skartační operace

Obr. SPS/Protokoly SŘ - zahájení SŘ

Obr. SPS/Protokoly SŘ - možnost realizace Skartace a Archivace, možnost zrušení SŘ

Obr. SPS/Protokoly SŘ - uzavření SŘ
eSkartace - komunikace s DA (SIP balíčky)

Obr. Schéma eSkartace - komunikace s digitálním archivem (SIP balíčky)

Obr. Schéma eSkartace - komunikace s digitálním archivem (SIP balíčky)
Skartační řízení v iFIS/SPS - elektronické

Obr. Parametrizace – elektronické skartační řízení

Obr. SPS/PD/Skartační návrh – tvorba SN (PD)

Obr. SPS/Protokoly SŘ - založení eSŘ (hlavička SŘ, přenesené entity SN = dokumenty, spisy)

Obr. SPS/Protokoly SŘ - zahájení eSŘ

Obr. SPS/Protokoly SŘ – generování SIP (uložení do adresáře)

Obr. SPS – generování SIP (uložení do adresáře)

Obr. SPS – složení a podoba SIP (komprimace) pro předání Archívu

Obr. Elektronické skartační řízení v iFIS/SPS - SIP z iFIS (dokument)

Obr. Elektronické skartační řízení v iFIS/SPS - SIP z iFIS (spis)

Obr. Elektronické skartační řízení - NArP přihlášení

Obr. Elektronické skartační řízení - NArP zaevidování SŘ

Obr. Elektronické skartační řízení - NArP zaevidování SŘ (původce)

Obr. Elektronické skartační řízení - NArP nahrání souborů

Obr. Elektronické skartační řízení - NArP antivirová kontrola

Obr. Elektronické skartační řízení - NArP antivirová kontrola (mail)

Obr. Elektronické skartační řízení - NArP nahrání dalších souborů

Obr. Elektronické skartační řízení - NArP schválení souborů

Obr. Elektronické skartační řízení - NArP schválení souborů

Obr. Elektronické skartační řízení - NArP schválení souborů (mail)

Obr. Elektronické skartační řízení - NArP schválení souborů (seznam)

Obr. Elektronické skartační řízení - NArP ukončení přípravy SŘ

Obr. Elektronické skartační řízení - NArP ukončení přípravy SŘ

Obr. Elektronické skartační řízení - NArP stav "K založení SŘ"

Obr. Elektronické skartační řízení - NArP rozhodnutí, uložení souboru

Obr. Elektronické skartační řízení - NArP rozhodnutí archiváře

Obr. Skartační řízení v iFIS/SPS - elektronické - SPS/Protokoly SŘ – zpracování odpovědi z NArP (dožádání)

Obr. Skartační řízení v iFIS/SPS - elektronické - SPS/Protokoly SŘ – zpracování odpovědi z NArP (výběr souboru XML)

Obr. Skartační řízení v iFIS/SPS - elektronické - SPS/Protokoly SŘ – zpracování odpovědi z NArP (výpis zpracování)

Obr. Skartační řízení v iFIS/SPS - elektronické - SPS/Protokoly SŘ – zpracování odpovědi z NArP (uložený záznam, požadované operace)

Obr. Skartační řízení v iFIS/SPS - elektronické - SPS/Protokoly SŘ - generování SIP (dožádání), uložení do adresáře, předání Archívu (nahrání do NArP)

Obr. Skartační řízení v iFIS/SPS - elektronické - SPS/Protokoly SŘ – SIPy dožádání odeslány do NArP - vrácena odpověď z NArP (rozhodnutí)

Obr. Skartační řízení v iFIS/SPS - elektronické - SPS/Protokoly SŘ – zpracování odpovědi z NArP (rozhodnutí)

Obr. Skartační řízení v iFIS/SPS - elektronické - SPS/Protokoly SŘ – zpracování odpovědi z NArP (rozhodnutí)

Obr. Skartační řízení v iFIS/SPS - elektronické - SPS/Protokoly SŘ – zpracování odpovědi z NArP (rozhodnutí)

Obr. Skartační řízení v iFIS/SPS - elektronické - SPS/Protokoly SŘ - generování SIP pro předání archiválií (znovu celá komunikace s NArP), zpracování odpovědi z NArP (potvrzení)

Obr. Skartační řízení v iFIS/SPS - elektronické - SPS/Protokoly SŘ - potvrzení o přejímce archiválií z NArP (identifikátory)

Obr. Skartační řízení v iFIS/SPS - elektronické - SPS/Protokoly SŘ - vlastní skartace a archivace v iFIS*

Obr. Skartační řízení v iFIS/SPS - elektronické - SPS/Protokoly SŘ - uzavření eSŘ

Obr. Skartační řízení v iFIS/SPS - elektronické - SPS/PD/Spisovna - dokumenty Skartováno (číslo protokolu)

Obr. Skartační řízení v iFIS/SPS - elektronické - SPS/Spisy - spis Archivováno (číslo protokolu)
Postup z dokumentů
Příprava SIP
Vytvoření SIP na SU = Spisovna

Obr. Nastavení globálního parametru

Obr. Nastavení parametru u SU = Spisovna
Dočasné nastavení SU = 901 (Nadřízený SU = Svět) – při nastavení Nadřízený SU = Podatelna by se předání záznamů z 901 na Spisovna muselo realizovat standardní cestou, tj. ještě předáním přes Podatelnu nebo by se u všech předávaných záznamů musela měnit Doručovací cesta na Přímá

Obr. Dočasné nastavení SU = 901 (Nadřízený SU = Svět)
Výběr dokumentů ze složky "Zařazeno do SŘ" na SU = 901 (Váha = -123) + označení zatržítky

Obr. Dočasné nastavení SU = 901 (Nadřízený SU = Svět) - volba "Předat"
Na "Spisovně" jsou dokumenty "K příjmu"

Obr. Na "Spisovně" dokumenty "K příjmu"
Volba Příjem, Vyfiltrování a Převzetí na SPISOVNU

Obr. Volba Příjem, Vyfiltrování a Převzetí na SPISOVNU
Výběr záznamů (CTRL+N), přes volbu SŘ zařazení do SN

Obr. Výběr záznamů (CTRL+N), přes volbu SŘ zařazení do SN

